甘政办发〔2023〕94号
各市、自治州人民政府,甘肃矿区办事处,兰州新区管委会,省政府各部门,中央在甘各单位:
《甘肃省提升行政执法质量三年行动实施方案(2023—2025年)》已经省政府同意,现印发给你们,请认真抓好贯彻落实。
甘肃省人民政府办公厅
2023年11月26日
(此件公开发布)
甘肃省提升行政执法质量三年行动
实施方案(2023—2025年)
为全面贯彻落实党中央、国务院关于行政执法工作决策部署,进一步增强行政机关履行政府职能、管理经济社会事务的能力水平,全面提升行政执法质量和效能,推动法治政府建设率先突破,根据国务院办公厅印发的《提升行政执法质量三年行动计划(2023—2025年)》(国办发〔2023〕27号,以下简称《行动计划》)精神,结合我省实际,制定本实施方案。
一、总体要求
以习近平新时代中国特色社会主义思想为指导,深入学习贯彻习近平法治思想,全面贯彻落实党的二十大精神,深刻领悟“两个确立”的决定性意义,增强“四个意识”、坚定“四个自信”、做到“两个维护”,以提升行政执法质量和效能为目标,坚持党的领导、坚持执法为民、坚持问题导向、坚持注重实效、坚持统筹协调,着力提高行政执法队伍能力素质,规范行政执法行为,完善行政执法体制机制,强化行政执法监督问责,全面推进严格规范公正文明执法。到2025年底,全省行政执法突出问题得到有效整治,行政执法工作体系、队伍素质、监督机制和能力、信息化数字化水平进一步增强,行政执法质量和效能显著提高,人民群众对行政执法的满意度大幅上升。
二、重点任务及主要措施
(一)立足实际,全面提升行政执法人员能力素质。
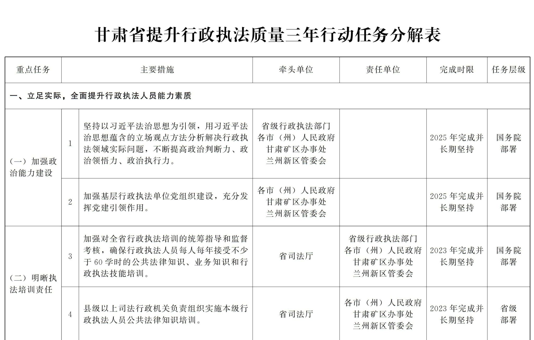
1.加强政治能力建设。坚持以习近平法治思想为引领,用习近平法治思想蕴含的立场观点方法分析解决行政执法领域实际问题,不断提高政治判断力、政治领悟力、政治执行力。加强基层行政执法单位党组织建设,充分发挥党建引领作用。推进行政执法队伍的革命化、正规化、专业化、职业化建设,持续提升行政执法人员能力素养和本领。
2.明晰执法培训责任。省司法厅要加强对全省行政执法培训的统筹指导和监督考核,组织开展分类分级分层培训,确保行政执法人员每人每年接受不少于60学时的公共法律知识、业务知识和行政执法技能培训。县级以上司法行政机关负责组织实施本级行政执法人员公共法律知识培训。省级行政执法部门统筹本系统行政执法人员业务知识和行政执法技能培训,每年制定本系统专门业务培训计划,督促指导下级行政执法机关的业务培训。各地各部门每年至少完成一次对本地区、本部门行政执法队伍的全员轮训。
3.健全行政执法类公务员培训机制。认真落实《行政执法类公务员培训办法(试行)》,建立健全行政执法类公务员常态化培训机制,定期组织开展初任、任职、在职培训及专门业务培训,着力提升行政执法类公务员掌握运用法律法规和规范执法、文明执法、应急处突等能力。
4.加强综合行政执法人员培训。综合行政执法领域的省级主管部门,每年组织本系统开展模拟训练、比武练兵等执法技能实训活动。县级以上有关行政执法机关要将乡镇、街道综合执法人员纳入业务培训范围,有计划、有针对性地组织开展业务培训。
5.加强行政执法人员管理。严格落实行政执法人员资格管理和持证上岗制度。全面落实行政执法责任制,健全完善行政执法人员年度考核制度和退出机制。按照国家有关规定对在行政执法中做出突出贡献的集体和个人给予表彰奖励,推进示范创建活动。
(二)标本兼治,全面推进严格规范公正文明执法。
6.开展行政执法突出问题专项整治。聚焦人民群众反映强烈的行政执法突出问题,开展专项整治和监督行动。省级行政执法部门要于2023年底前梳理形成本行政执法领域突出问题清单,对照清单组织开展专项整治行动。2024年,由省司法厅牵头,组织各市(州)和相关部门对全省专项整治情况开展专项监督,并将专项监督情况报告省政府。
7.落实行政裁量权基准制度。县级以上司法行政机关负责组织、协调、指导、监督本级政府有关部门制定、修改、适用行政裁量权基准。省级行政执法部门要切实落实主体责任,研究制定本行政执法领域的行政裁量权基准,加强对基准适用情况的监督检查。市(州)人民政府及其部门负责制定本级地方性法规和政府规章设定的行政执法事项的行政裁量权基准。县级人民政府及其部门可根据工作需要依法对上级制定的行政裁量权基准适用的标准、条件、种类、幅度、方式、时限予以合理细化量化。2023年底前,全省普遍建立行政裁量权基准制度。
8.健全行政执法工作机制。严格行政执法程序,各级行政执法机关要全面落实行政执法公示制度,按照“谁执法谁公示”要求,依法准确及时向社会公开行政执法信息;严格落实执法全过程记录制度,建立健全执法音像记录管理制度,进一步规范执法文书制作和执法案卷归档管理;严格落实重大执法决定法制审核制度,完善重大执法决定法制审核目录清单。根据市场经营主体信用状况探索建立信用分级分类监管制度,完善联合检查、“双随机、一公开”监管、非现场执法等工作机制,推动监管信息共享互认。对直接涉及公共安全和人民群众生命健康等的特殊行业、重点领域,依法依规实行全覆盖的重点监管,并定期向本级司法行政机关报送监管情况。
9.规范涉企行政执法行为。健全完善涉企行政执法检查制度,持续推行行政柔性执法,落实行政处罚“首违不罚”规定和“两轻一免”清单制度。综合运用多种方式督促引导受处罚企业加强合规管理、及时整改违法问题。推动全省法治化营商环境问题投诉举报平台实质化运行,完善涉民营企业行政执法违法行为投诉举报处理机制,依法保护民营企业和企业家权益。
(三)深化改革,健全完善行政执法工作体系。
10.深化行政执法体制改革。各级司法行政机关要切实履行行政执法体制改革的法治协调职责,督促指导本级行政执法机关在2024年底前研究制定本部门行政执法事项目录。组织开展行政执法事项清理工作,对虽有法定依据但近五年未发生的、极少发生且没有实施必要的、交叉重复的等行政执法事项按规定程序进行清理,提出拟取消、调整或者暂停实施的意见,按规定程序处理。
11.规范乡镇(街道)执法赋权。省司法厅要加强对赋权乡镇(街道)行政执法事项的法制审核,指导、监督有关行政执法部门分区域、分类别依法完善赋权事项指导目录。县级以上人民政府要完善赋权事项评估和动态调整制度,2024年底前要对已下放乡镇(街道)的行政执法事项至少进行一次评估,对基层接不住、监管跟不上的及时予以调整。各地要积极推进乡镇(街道)行政执法规范化试点建设。
12.完善行政执法协作机制。建立健全行政执法协作机制,省级行政执法部门每年年初提出联合执法需求报省司法厅,由省司法厅汇总发布年度联合执法计划,推进跨部门、跨区城、跨层级联合执法。做好行政执法管辖、法律适用等争议协调工作。健全行政执法与刑事司法衔接机制。加强行政执法机关与纪检监察机关的协作配合,及时依规依纪依法移送行政执法过程中发现的有关问题线索。
(四)综合施策,加快构建行政执法协调监督工作体系。
13.推进行政执法监督制度化建设。根据国家立法进度,适时修订《甘肃省行政执法监督条例》《甘肃省行政执法责任制实施办法》等法规规章。健全完善行政执法监督配套制度,规范做好行政执法年度报告、案件统计、案卷评查、案例指导等工作。
14.推进行政执法监督体系化建设。县级以上司法行政机关要加强对本级行政执法机关和下级人民政府行政执法工作的监督。上级行政执法机关要强化对下级行政执法机关行政执法工作的全方位、全流程监督。按照国家统一部署,制定行政执法协调监督工作体系建设方案,2024年底前基本建成省、市、县、乡四级全覆盖的行政执法协调监督工作体系。
15.推进行政执法监督多元化建设。县级以上司法行政机关和各级行政执法机关承担行政执法监督职责的机构,要制定年度行政执法监督工作方案,强化对本地区本部门行政执法工作的经常性监督和业务指导。完善重大行政执法案件专项监督调查处理机制,围绕社会普遍关注的热点问题和具有较大社会影响的案(事)件,以及监察建议、司法建议、检察建议等开展专项监督。建立行政执法监督与行政复议监督衔接协作机制,组织开展被纠错执法案卷专项评查,加强对执法共性问题的源头治理和整体预防。拓宽监督渠道,建立行政执法监督与12345政务服务便民热线、法治化营商环境问题投诉举报平台等信息共享机制。落实人民政府特邀行政执法监督员制度。
(五)数字赋能,健全行政执法和行政执法监督科技保障体系。
16.加强行政执法和行政执法监督信息化建设。将行政执法综合管理监督信息系统纳入数字政府一体化建设,加快推进甘肃省行政执法综合管理监督信息系统建设和推广使用。按照国家部署,推进行政执法和行政执法监督一体化平台集约化建设和部署应用。探索建设行政执法协调监督中心,以数字化赋能实现执法信息网上收集、执法活动精准监督、执法资源实时调度、执法数据综合分析利用。
17.加快行政执法数据互联互通。对照全国统一的行政执法数据标准,依托全省政务数据共享交换平台,加快推进甘肃省行政执法综合管理监督信息系统与“互联网+监管”系统、信用信息共享平台、“双随机、一公开”系统、一体化在线政务服务平台,以及各地各部门业务系统执法数据的互联互通。
(六)突出重点,不断强化行政执法保障能力。
18.加强行政执法队伍建设。根据行政执法机构所承担的执法职责和工作任务,合理配备行政执法力量,加强行政执法机构队伍梯队建设。按照行政执法协调监督工作体系建设要求,加强行政执法监督队伍建设。加强行政执法机构公职律师和法律顾问队伍建设。整合行政执法机关法制审核力量,建立重大执法决定法制审核协作机制。
19.强化行政执法人员权益保障。建立健全行政执法责任追究、尽职免责机制。落实和完善行政执法人员工资待遇政策,强化职业保障,依法为基层一线行政执法人员办理保险。做好行政执法人员心理咨询服务和危机干预工作。
20.加大财政支持保障力度。按照财政事权和支出责任划分原则,将行政执法工作经费、装备配备费用纳入本级预算。加大行政执法经费投入力度,切实满足行政执法工作需要。各级财政部门要对行政执法工作经费落实和使用情况进行监督检查。
三、工作要求
(一)加强组织领导。各地各部门要切实加强对《实施方案》的组织实施,及时将组织实施情况向本级党委(党组)报告。县级以上人民政府要建立司法行政、发展改革、财政、人力资源社会保障、政务服务管理、大数据管理以及城市管理、市场监管、生态环境、文化市场、交通运输、应急管理、农业等领域有关行政执法部门参加的工作会商机制,加强对组织实施工作的统筹协调和督促指导,及时研究解决《实施方案》实施过程中的共性问题。各级司法行政机关要组建工作专班,推动《实施方案》贯彻落实。
(二)细化落实举措。县级以上司法行政机关要结合实际制定贯彻落实《实施方案》的具体工作举措,明确组织领导机制、责任分工、推进措施、落实保障机制、宣传培训等具体内容。同步建立工作台账,逐项分解任务,细化实化措施,明确责任部门和完成时限,实行清单化管理。省司法厅要加强对各地工作举措和台账制定工作的检查指导。各市(州)及所辖各县(区、市)将工作举措、台账及联络员名单于2023年12月20日前报省司法厅。
(三)推进宣传交流。各地各部门要将《行动计划》和《实施方案》列为各级各类行政执法培训内容和行政执法人员培训必修课程,采取多种形式促使行政执法人员熟悉掌握目标原则、具体任务、时间节点,切实增强贯彻落实的自觉性、主动性、积极性。要加大宣传报道力度,总结推广基层先进经验和先进事迹,进一步树立良好执法形象。
(四)强化督促落实。各级司法行政机关要加强对《实施方案》组织实施情况的监督检查、考核评估、督办问责。要将组织实施情况纳入法治建设绩效考评指标体系,列入年度法治政府建设工作要点和法治督察工作计划,作为领导班子和领导干部年度考核和法治建设考评综合评价重要依据。省司法厅要切实担负起牵头抓总的责任,建立健全跟踪督办、调度分析、工作通报等制度,对组织实施不力的采取函告提醒、通报等措施及时督促整改;对整改不力、工作严重滞后、责任不落实的市(州)、部门及人员,提请有管理权限的机关依规依纪依法追责问责。
附件:甘肃省提升行政执法质量三年行动任务分解表
附件














